UX/UI Design
GLUT’AND FREE
Application Mobile communautaire pour les personnes desirant des produits et lieux de restauration « Sans Gluten/Sans Lactose ».
Role
-
Recherche Utilisateur
-
Prototypage
-
Tests Utilisateurs
Le Projet Glut’And Free
L’objectif du projet etait de créer une application mobile communautaire autour des intolérances alimentaires.
Nous sommes parti du constat qu’il n’y avait pas encore énormément de produits « 100% fiables » pour les intolérants alimentaires. Ces personnes sont effectivement encore obligé de se faire à manger pour éviter toutes sortes de contaminations.
Le sujet est encore relativement taboo car ces intolérances impactent la digestion et les conséquences sont loin d’être glamours.
Outils Utilisés
objectifs
Création d’une application qui permette de trouver et regrouper :
Roadmap
Exploration
Pour la phase d’exploration, nous nous sommes penché sur une recherche documentaire et d’une analyse concurrentielle.
Nous avons ainsi récolté des informations sur les intolérances alimentaires mais aussi comprendre les communautés en ligne car cela est la fonctionnalité clé de notre projet.
Benchmark
Étudier le marché des applications dédiées aux intolérances et trouver des inspirations.
Avec toutes ces informations, nous pouvions alors émettre des hypothèses et créer notre questionnaire et nos entretiens afin d’avoir plus d’informations côté utilisateur.
La recherche utilisateur
C’est une étape primordiale dans la phase exploratoire pour comprendre les utilisateurs et être en phase d’empathie.
Ainsi nous voulions connaître :
- Leurs besoins
- Leurs habitudes
- Leurs attentes
Grâce à toutes ces données, nous avions pu ainsi confirmer et infirmer nos hypothèses.
Les entretiens individuels
Nous sommes ensuite passé à la phase des entretiens semi-directifs avec des personnes intolérantes.
Les types d’intolérances des répondants
Définir le type d’application et synthése des opportunités.
Idéation
La phase d’idéation va nous permettre de prioriser les fonctionnalités à mettre sur notre application.
Nous avons ainsi créer :
- nos personas
- notre expérience map
- un atelier d’idéation
Ce qu’on retient de l’expérience map
Les irritants :
- Devoir lire les étiquettes des produits
- Se faire plaisir sans avoir mal au ventre
- Perdre du temps pour trouver un restaurant proposant des plats adaptés
- Les personnes de l’entourage qui ne savent pas quoi cuisiner
Les besoins :
- Trouver des produits et des recettes gourmandes sans gluten et sans lactose à proposer aux personnes de son entourage
- Optimiser son temps pour trouver un restaurant
- Trouver des professionnels de santé fiables
Les opportunités :
- Proposer une carte des magasins à proximité qui vendent des produits adaptés aux intolérances
- Découvrir une nouvelle recette sans gluten / sans lactose et la faire goûter à tout le monde
- Mettre en valeur les commerces et restaurants proposant des alternatives pour les personnes intolérantes
Organisation de l’atelier d’idéation
Nous avons trouvé nos participants via nos réseaux personnels et via les personnes qui avait répondu à notre questionnaire.
Participant(e)s
Patricia
Intolérante Gluten
Othylia
Intolérante lactose
Lisa
Sans intolérance
Thom
Intolérant Gluten
Déroulé de l’atelier
Ce qu’on retient de l’atelier
Les participant(e)s veulent :
Gagner du temps
Avoir des conseils et du soutien
Avoir des idées recettes
Connaître de nouveaux produits
Brainstorming de l’équipe
Comment motiver les utilisateurs à partager du contenu sur l’application ?
❖ Proposer des récompenses
❖ Proposer un soutien
❖ Donner un accès premium
Faut-il faire payer l’application ?
❖ Non ce serait dommage !
❖ Peut être avoir un système
freemium
❖ Faire payer mais avoir un retour sur
investissement comme un système
de cashback (tu paies mais tu as
un retour sur investissement donc
tu peux être gagnant)
Quelles récompenses leur proposer ?
❖ Des points par posts
❖ Des grades qui leur donne accès à
plus de fonctionnalités sur
l’application
❖ Des réductions chez des commerces
partenaires
❖ Des rewards
Qu’est ce qu’on propose finalement ?
❖ 2 formules ( gratuite, payante)
Quelle offre proposer sur Glut’and free?
❖ Gagner des récompenses en partageant du contenu sur l’application
❖ Faire payer l’application mais proposer des rewards en échange comme un système de cashback
❖ Faire bénéficier de réductions chez des commerces partenaires grâce aux rewards
Prototype
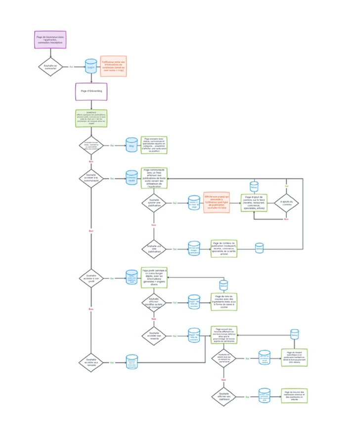
Userflow
Glut’and Free en 4 principales actions :
❖ Trouver des restaurants gluten-free, des commerces et des professionnels de santé
❖ Interagir avec une communauté via des publications
❖ Avoir un profil personnalisé
❖ Des rewards à gagner
Prototypage
TESTS UTILISATEURS
Scénarios tests
Les utilisateurs vont ils apprécier l’onbording ?
Les utilisateurs vont-ils accéder facilement à la carte ?
Les utilisateurs vont-ils apprécier la page communauté ?
Les utilisateurs vont-ils réussir à accéder aux rewards ?
Les utilisateurs vont-ils comprendre le principe de la liste de course ?
Les utilisateurs vont-ils réussir à ajouter une recette / restaurant / pro de santé ?
Voir autres cas en Ux Design
Autres Catégories…










